|
|
联系电话:010-66166678 |
|
|
联系电话:010-66166678 |
为依法保护当事人正确行使申请再审权利,维护人民法院生效裁判的稳定性、权威性,依据《中华人民共和国行政诉讼法》、《最高人民法院关于适用<中华人民共和国行政诉讼法>的解释》、《最高人民法院关于行政申请再审案件立案程序的规定》等有关规定,现就有关事项告知如下:
一、哪些行政案件可以向最高人民法院申请再审?
第一条 当事人对最高人民法院、高级人民法院已经发生法律效力的行政判决、裁定、调解书,可以向最高人民法院申请再审。
第二条 申请再审,有下列情形之一的,人民法院不予立案:
(一)再审申请被驳回后再次提出申请的;
(二)对再审判决、裁定提出申请的;
(三)人民检察院对当事人的申请作出不予提出检察建议或者抗诉决定后又提出申请的案件;
符合前款第一项、第二项规定情形的,当事人可以向人民检察院申请检察建议或者抗诉。
二、哪些人可以申请再审?
第三条 再审申请人应当符合下列情形之一:
(一)生效裁判文书列明的当事人;
(二)其他因不能归责于本人的事由未被裁判文书列为当事人,但与行政行为有利害关系的公民、法人或者其他组织。
三、行政再审申请应当在何时提出?
第四条 当事人申请再审,应当在判决、裁定、调解书发生法律效力后六个月内提出。有下列情形之一的,自知道或者应当知道之日起六个月内提出:(一)有新的证据,足以推翻原判决、裁定的;(二)原判决、裁定认定事实的主要证据是伪造的;(三)据以作出原判决、裁定的法律文书被撤销或者变更的;(四)审判人员审理该案件时有贪污受贿、徇私舞弊、枉法裁判行为的。
四、向最高人民法院申请再审都有哪些方式?
第五条 当事人向最高人民法院申请再审,可以通过下列方式提出:(一)通过人民法院在线服务平台、人民法院网上申诉信访平台、人民法院律师服务平台、最高人民法院诉讼服务网提交申请再审案件材料;(二)向最高人民法院邮寄提交申请再审案件材料;(三)到最高人民法院本部、各巡回法庭诉讼服务中心设立的专门窗口提交申请再审案件材料。
五、行政申请再审应当提交哪些材料?
第六条 当事人申请再审,应当提交下列材料:
(一)再审申请书,当事人通过窗口、邮寄方式提交的,还应当按照被申请人及原审其他当事人人数提交再审申请书副本;
(二)再审申请人是自然人的,应当提交身份证明复印件;再审申请人是法人或者其他组织的,应当提交加盖公章的营业执照复印件、组织机构代码证书复印件、法定代表人或者主要负责人身份证明书;法人或者其他组织不能提供组织机构代码证书复印件的,应当提交情况说明;
(三)委托他人代为申请再审的,除提交授权委托书外,委托代理人是律师的,应当提交律师事务所函原件和律师执业证复印件;委托代理人是基层法律服务工作者的,应当提交基层法律服务所函原件和法律服务工作者执业证复印件,以及当事人一方位于执业区域内的证明材料;委托代理人是当事人的近亲属,应当提交代理人身份证明复印件以及与当事人有近亲属关系的证明材料;委托代理人是当事人的工作人员的,应当提交代理人身份证明复印件以及与当事人有合法劳动人事关系的证明材料;委托代理人是当事人所在社区、单位以及有关社会团体推荐的公民的,应当提交代理人身份证明复印件、推荐材料以及当事人隶属于该社区、单位的证明材料;
(四)申请再审的判决、裁定、调解书原件,或者经核对无误的复印件;判决、裁定、调解书系二审法院作出的,应当同时提交一审裁判文书原件,或者经核对无误的复印件;
(五)送达地址确认书;
(六)再审申请人有新证据的,应当提供证据材料,通过窗口、邮寄方式提交的,还应当按照被申请人及原审其他当事人人数提交相应份数的新证据副本
(七)法律、法规规定需要提交的其他材料。
第七条 当事人申请再审,一般还应当提交下列材料:
(一)一审起诉状复印件、二审上诉状复印件;
(二)在原审诉讼过程中提交的主要证据复印件;
(三)支持再审申请事由和再审请求的证据材料;
(四)行政机关作出相关行政行为的证据材料;
(五)其向行政机关提出申请,但行政机关不作为的相关证据材料;(六)认为需要提交的其他材料。

(不同的巡回法庭对应的要求可能会有所区别,建议您确定好管辖法院后再电话或现场确认)
第八条 再审申请书应当载明下列事项:
(一)再审申请人、被申请人及原审其他当事人的基本情况。当事人是自然人的,应当列明姓名、性别、出生日期、民族、职业(或工作单位及职务)、住址及有效联系电话、邮寄地址;当事人是法人或者其他组织的,应当列明名称、住所和法定代表人或者主要负责人的姓名、职务及有效联系电话、邮寄地址;
(二)作出判决、裁定、调解书的人民法院名称,判决、裁定、调解书案号;
(三)具体的再审请求;
(四)申请再审所依据的法定情形(须列明所依据的行政诉讼法的具体条、款、项)及具体事实、理由;
(五)向最高人民法院申请再审的明确表述;
(六)再审申请人的签名、捺印或者盖章;
(七)递交再审申请书的日期。
第九条 再审申请人提交再审申请书等材料应当使用A4型纸,并可以附与书面材料内容一致的可编辑的一审、二审裁判文书和再审申请书的电子文本(WORD文本)、所有纸质文件的便携式格式文本(PDF文本)。上述两种格式的电子文本刻录在同一张光盘中,与纸质材料一并提交。在线提交上述材料的,根据相应规定办理。
第十条 再审申请人提交的再审申请书等材料不符合上述要求,或者有人身攻击等内容,可能引起矛盾激化的,应当补充或者改正。
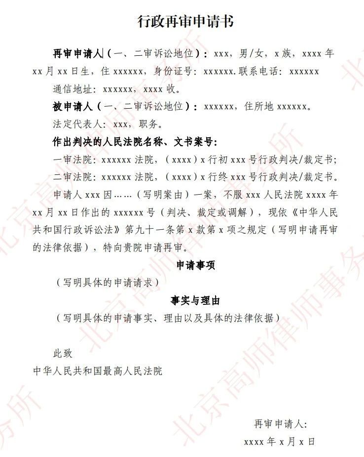
行政再请申请书模板如下,仅供参考:
(本文部分内容转载自“第二巡回法庭”微信公众号,在此致谢)
Copyright © 2024 北京高师律师事务所 手机:19568712881 座机:010-66166678 邮编:100073 网址:www.bjgaoshi.com 地址:北京市丰台区国投财富广场5号楼808