|
|
联系电话:010-66166678 |
|
|
联系电话:010-66166678 |
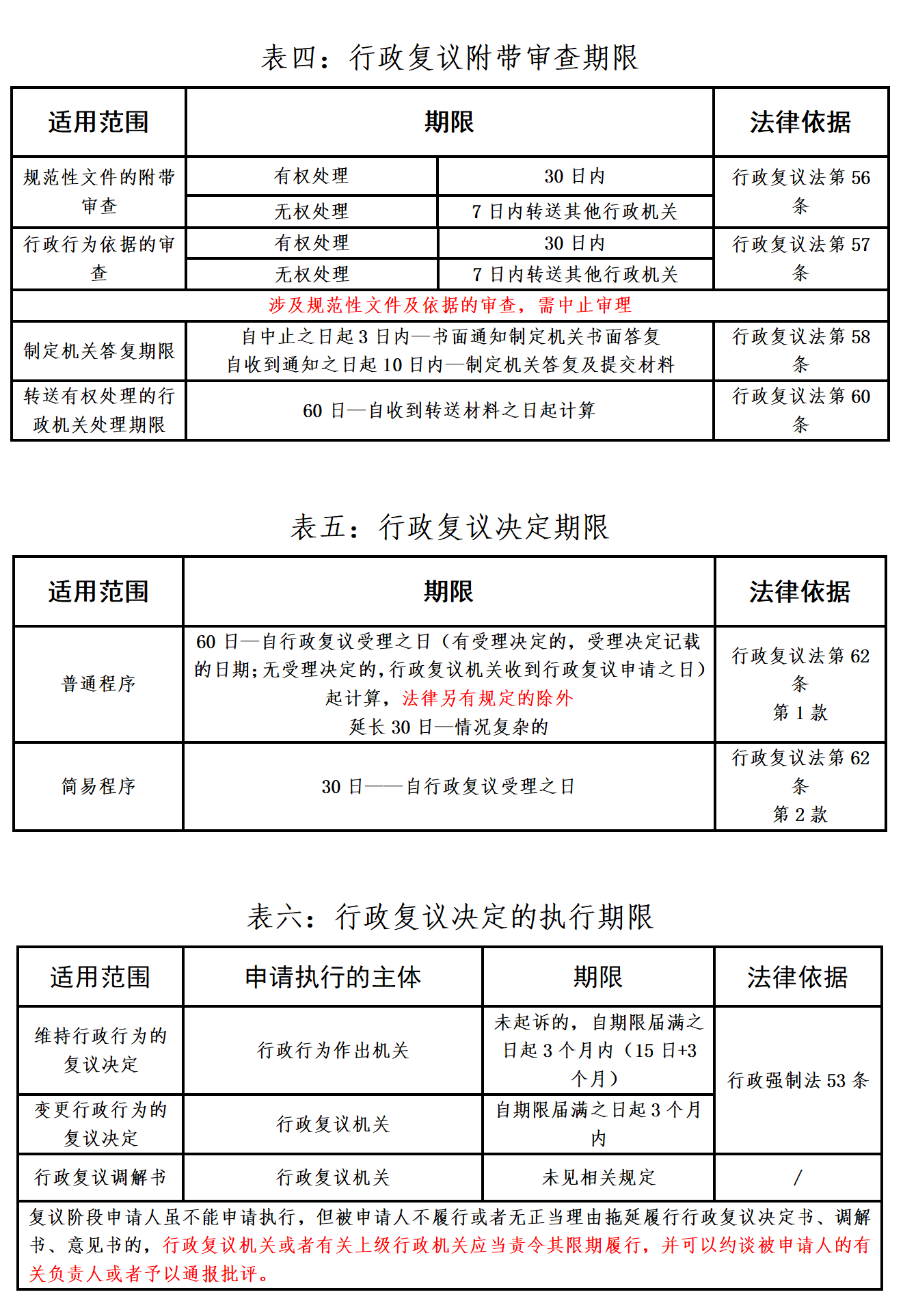
为方便律师办理行政复议、行政诉讼类案件,高师律师事务所总结归纳了相关的办案期限,供大家学习参考。

Copyright © 2024 北京高师律师事务所 手机:19568712881 座机:010-66166678 邮编:100073 网址:www.bjgaoshi.com 地址:北京市丰台区国投财富广场5号楼808